學校資料
學校簡介
校長的話
專業團隊
法團校董會
學校計劃及報告
校曆表
校訊
若翰天地
介紹主保聖人
介紹校訓
校歌
若翰校園
招標及報價
學與教
課程發展
課程簡介
教師專業發展
學科園地
宗教科
本科簡介-宗教科
活動資訊-宗教科
中普科
本科簡介-中普科
活動資訊-中普科
英文科
INTRODUCTION - ENGLISH
ACTIVITY INFORMATION - ENGLISH
數學科
本科簡介-數學科
活動資訊-數學科
常識科
本科簡介-常識科
活動資訊-常識科
人文科
本科簡介-人文科
活動資訊-人文科
科學科
本科簡介-科學科
活動資訊-科學科
視藝科
本科簡介-視藝科
活動資訊-視藝科
音樂科
本科簡介-音樂科
活動資訊-音樂科
體育科
本科簡介-體育科
活動資訊-體育科
活躍及健康校園政策
成長課
本科簡介-成長課
活動資訊-成長課
電腦科
本科簡介-電腦科
活動資訊-電腦科
考試政策
家課政策
資優教育
優質教育基金計劃
學生活動
繽紛生活在若翰
校園電視台
校風及學生支援
訓育及輔導
目標
一校一社工
校服樣式
訓輔活動
學生支援
本組簡介
專業團隊
照顧學習多樣性
在校課後託管服務計劃
國民及公民教育
本組簡介
活動資訊
多元智能培訓計畫
圖書館
宗旨與目標
圖書館活動
圖書館規則
好書推介
網頁推介
知書閱聽圖書館
ELIBRARY PLUS OPAC
家校合作
家長校董選舉
宗旨及目標
會章
成員
會訊
活動資訊
家教會活動剪影
校友會
宗旨及架構
會章
執行委員
活動資訊
校友會活動剪影
入會申請
校友喜訊
入學及升中
小一入學
小一自行派位結果
小一自行分配學位註冊須知
小一自行分配學位到校遞交申請表須知
入學行事曆簡表
統一派位註冊
小一候補生申請須知
小一候補生申請表
小一銜接
投考插班生
投考插班生申請表
入讀後支援
升中派位
中學學位分配行事曆
中學學位分配結果
校外活動
校內活動
最新消息
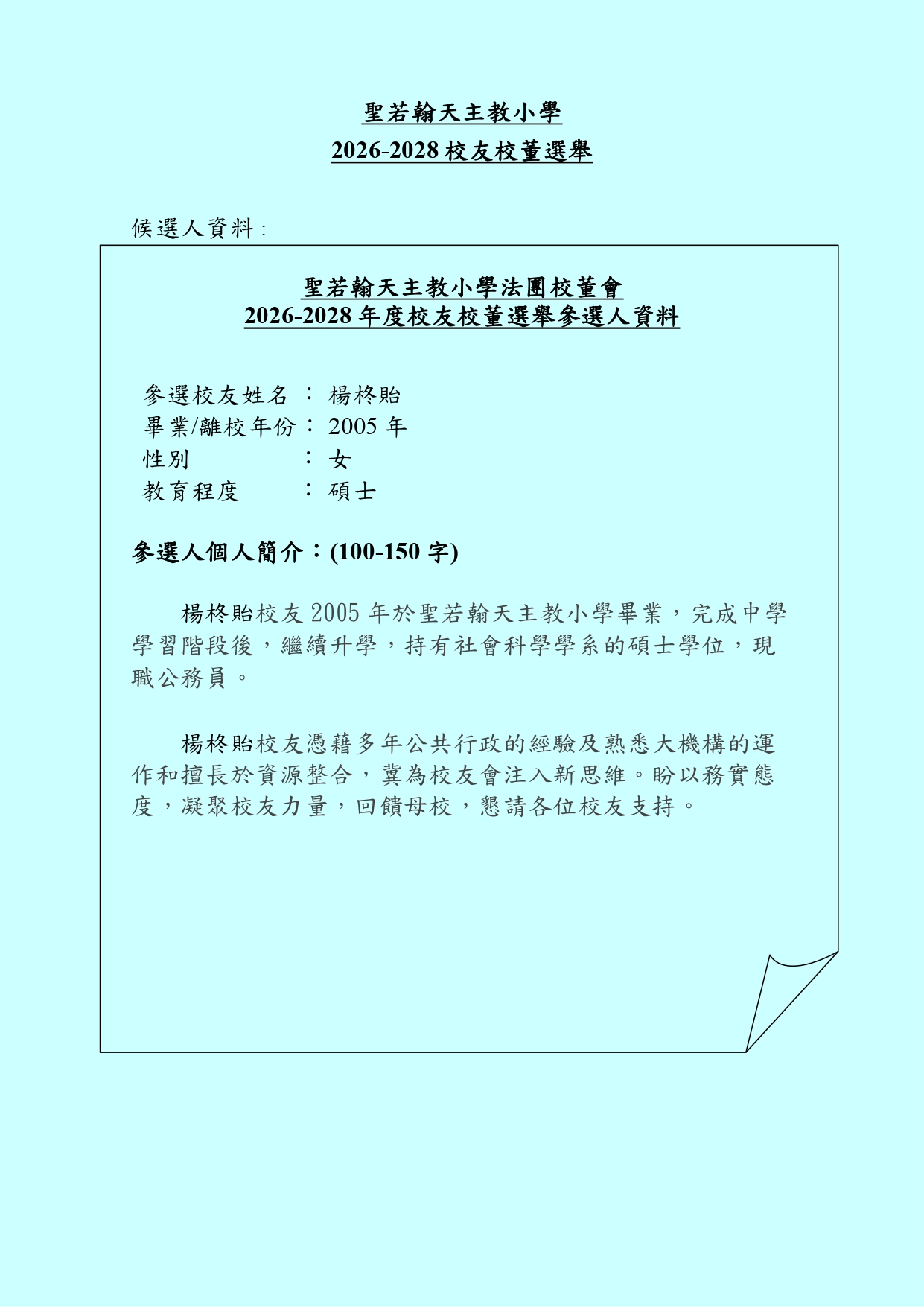
2026-2028年度校友校董選舉參選人資料
17 Apr, 2026
< 返回